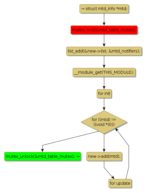
Instance Verification Kit (IVK)
mutex lock @ [16694+29+/linux-3.19-rc1/drivers/mtd/mtdcore.c]
Instance Signature: mtd_table_mutex
|
The Matching Pair Graph:
|
|
Function Name
|
Control Flow Graph (CFG)
|
Events Flow Graph (EFG)
|
Source Correspondence
|
|
register_mtd_user
|
|
|
[16622+17+/linux-3.19-rc1/drivers/mtd/mtdcore.c]
|